我们非常重视您的个人隐私,当您访问我们的网站时,请同意使用的所有cookie。有关个人数据处理的更多信息可访问《隐私政策》

售前电话:400- 966- 9516 售后电话:0755-86111281

上市3周年 | RWD激光散斑血流成像系统,服务全球100+用户,助力50+研究成果

分享:

公司资讯
  • 2022-07-25

  • 来源:必威官方首页官网betway

  • 浏览量:3182

2019年,必威官方首页官网betway第一代betway必威 RFLSI上市。上市初,必威官方首页官网betway激光散斑血流成像系统采用业界最高的参数指标,同时依托光学成像、精密传动、精确控温和微弱信号检测方面的技术背景,让其在分辨率、灵敏度、稳定性等方面有着独特的优势。

2020年,必威官方首页官网betway更新了第二代激光散斑血流成像系统RFLSI Ⅲ,不仅延续了上一代产品出色的分辨率及灵敏度,在成像面积、图像算法、分析功能上又做了进一步的优化。

RWD激光散斑血流成像系统RFLSI Ⅲ.png

RWD激光散斑血流成像系统RFLSI Ⅲ

截至2021年底,必威官方首页官网betway激光散斑血流成像系统,装机量已突破100+台,获得如首都医科大学附属北京天坛医院、北京脑重大疾病研究院、斯坦福大学医学院、杜克大学医学中心等众多一流科研单位的青睐;并与全球 200 多家客户进行了线上演示和线下试用;助力科研人员在Gut、Blood、Diabetes、Theranostics、Nature Communications等专业期刊发表学术成果50多篇,为科研产出全面提速。

案例:1

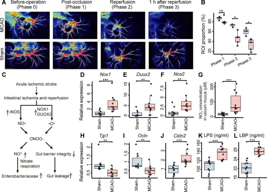
肠道微生物群是许多中风风险因素的重要因素。然而,中风和肠道菌群之间的双向相互作用在很大程度上仍然未知。

2021年2月,南方医科大学珠江医院尹恝、周宏伟、何彦研究团队在知名期刊《Gut》(2021 IF=23.059)发表了《Rapid gut dysbiosis induced by stroke exacerbates brain infarction in turn》一文。

《Rapid gut dysbiosis induced by stroke exacerbates brain infarction in turn》.jpg

团队成员发现脑缺血迅速引起肠道缺血,并通过自由基反应产生过量硝酸盐,导致肠道菌群扩张失调。肠杆菌科富集通过增强全身炎症而加重脑梗死,是卒中患者主要不良预后的独立危险因素。使用氨基胍或超氧化物歧化酶减少硝酸盐生成或使用钨酸钠抑制硝酸盐呼吸均可抑制肠杆菌过度生长,减少全身炎症并减轻脑梗死。这些影响是肠道菌群依赖的,表明脑肠轴在中风治疗中的转化价值。这项研究揭示了中风和肠道失调之间的相互关系。缺血性中风会迅速引发肠道菌群失调,肠杆菌过度生长,进而加重脑梗死。

揭示了中风和肠道失调之间的相互关系.jpg

案例:2

脑卒中后会出现远隔区继发性脑白质损伤,造成脑卒中患者远期预后不良。然而可能的机制尚不明确。国外学者在其他脑白质病变患者的研究中发现星形胶质细胞吞噬作用参与脱髓鞘损伤,吞噬髓鞘碎片后肿胀变形的星形胶质细胞能募集炎症细胞并参与脑白质病变。脂质运载蛋白2(Lipocalin-2,LCN2)作为反应性星形胶质细胞的重要标志物,其功能研究多集中于星形胶质细胞分泌后引发的炎性改变,而LCN2在继发性脑白质损伤及星形胶质细胞吞噬作用的相关研究仍不清楚。

相关研究仍不清楚.jpg

2022年3月,南京大学神经病学研究所(南京大学附属金陵医院神经内科)团队在国际著名综合性期刊《Nature Communications》(2021 IF=14.919)在线发表文章《Astrocytic phagocytosis contributes to demyelination after focal cortical ischemia in mice》,发现急性局灶性脑皮质梗死后星形胶质细胞内源性LCN2表达升高,能与介导吞噬作用的受体LRP1结合,导致LRP1磷酸化,激活下游吞噬信号通路,造成星形胶质细胞吞噬活化,引起胼胝体髓鞘丢失。

引起胼胝体髓鞘丢失.png

案例:3

血小板是哺乳动物血液中主要的细胞成分之一,在血栓形成和止血过程中发挥关键作用。αIIbβ3整合素(αIIbβ3integrin)是血小板中特有的、与血小板激活密切相关的膜蛋白。临床中常使用的抗血栓药物依替巴肽、阿昔单抗和替罗非班,均是通过竞争性结合于αIIbβ3胞外域的配体结合区,通过抑制其与配体(如纤维蛋白原、纤维蛋白等)的结合发挥抗血栓作用,但这些药物会增加患者的出血风险。

这些药物会增加患者的出血风险.png

2020年8月,中国科学院昆明动物研究所研究员赖仞团队在专业期刊《Blood》(2021 IF=22.113)发表了在抗血栓领域的突破性成果。该团队发现,由血小板β3整合素、14-3-3ζ蛋白以及c-Src激酶构成的复合体在血小板激活和血栓形成中发挥重要作用。14-3-3ζ蛋白通过同时结合于β3整合素胞内“TST”结构域和c-Src的SH2结构域,促进14-3-3ζ-c-Src-integrin-β3复合体的形成以及αIIbβ3整合素外向内的信号传导。针对此复合物形成的关键结合位点,该研究设计发掘了两个抑制剂KF7、THO。这些抑制剂可干扰14-3-3ζ-c-Src-integrin-β3复合体的形成并抑制血小板的聚集和延展,但不会显著改变αIIbβ3与其配体(纤维蛋白原)的结合以及血小板的黏附。小鼠模型实验发现,干扰该复合体能够显著抑制血栓发生,但不会增加出血风险。

不会增加出血风险.png

该研究为开发新型、低出血风险的抗血栓药物提供了新靶点和思路,同时也提供了一系列潜在的抗血小板/抗血栓先导分子。

案例:4

下肢外周动脉疾病(PAD)是导致动脉粥样硬化性心血管疾病的第三大原因,为了促进缺血后血管的恢复,识别关键的内源性调节因子并探索增强其体内功能的途径是十分重要的。以往的研究表明,配体依赖的过氧化物酶体增殖物激活受体δ亚型(PPARδ)激活促进了血管生成。然而,低氧如何触发PPARδ及其在缺血后血管修复过程中的下游影响尚不清楚。

“Endothelial PPARδ facilitates the post-ischemic vascular repair through interaction with HIF1α”.jpg

2022年3月,香港中文大学的研究者们在《Theranostics》(2021 IF=11.556)杂志上发表了“Endothelial PPARδ facilitates the post-ischemic vascular repair through interaction with HIF1α”的文章,该研究揭示了低氧诱导的内皮细胞PPARδ非依赖于配体的激活稳定了HIF1α,并且是HIF1α激活的关键调节因子,以促进缺血后血管内稳态的恢复。

在本研究中,研究者首先发现了内皮PPARδ的缺失延迟了组织的灌注恢复和修复,伴随着缺血后血管生成的延迟,损害了血管完整性的恢复,更多的血管渗漏和炎症反应增强。在分子水平上,缺氧上调和激活内皮细胞中的PPARδ,而PPARδ相互稳定HIF1α蛋白,以防止其泛素介导的降解。

防止其泛素介导的降解.png

PPARδ直接与缺氧诱导因子1α(HIF1 α)的氧依赖降解结构域结合在PPARδ的配体依赖结构域上。重要的是,这种HIFα-PPARδ相互作用不依赖于PPARδ配体。腺相关病毒介导的稳定的HIF1α在体内的内皮靶向性过表达改善了小鼠后肢缺血后的灌注恢复,抑制了血管炎症,并增强了血管修复,以抵消PPARδ基因敲除的影响。

↓使用者评价↓

使用者评价.png

看到这里是不是超级心动

想把它带回实验室,小沃想你所想

为助力更多科研工作者

betway必威


Baidu
map