我们非常重视您的个人隐私,当您访问我们的网站时,请同意使用的所有cookie。有关个人数据处理的更多信息可访问《隐私政策》

售前电话:400- 966- 9516 售后电话:0755-86111281

沃灌生命20年 | 必威官方首页官网betway光纤记录系统助力科研新发现

分享:

公司资讯
  • 2022-09-26

  • 来源:必威官方首页官网betway

  • 浏览量:4506

必威官方首页官网betway生命科技成立20周年.jpg

2020年,必威官方首页官网betway自主研发的第一代BetWay88体育平台 面世,采用高灵敏探测器,集成丰富的拓展功能,同时配备自主研发的智能软件,让实验操作更加方便灵活,整体的使用体验有了质的提升。

2021年,必威官方首页官网betwayR820三色多通道光纤记录系统问世,集结清晰的数据处理模块、直观的实验采集页面、多样化的事件打标功能、双CMOS荧光检测器和方便的视频同步记录等多项功能,使实验效率显著提升。

2022年,R821三色多通道光纤记录系统为科研带来更大的便利,系统可兼容光遗传,通过一根光纤即可实现同一位点记录和刺激。无需复杂的实验操作,只需植入一根陶瓷插针即可完成光遗传和光纤记录两种技术的联用。

目前,必威官方首页官网betway光纤记录系统已助力国内外100+高校的科研工作开展,如斯坦福大学,伦敦大学学院,北京大学,浙江大学等,并促成各大课题组研究成果在Nature Neuroscience等顶级学术期刊发表。

宋娟课题组研究新发现.jpg

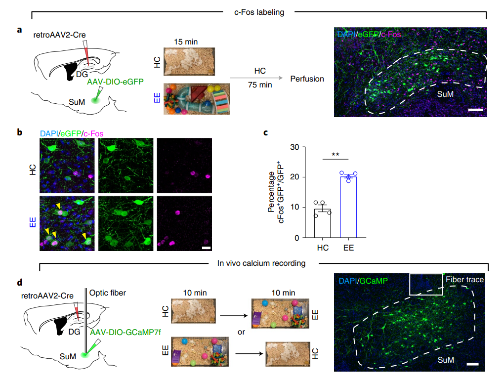
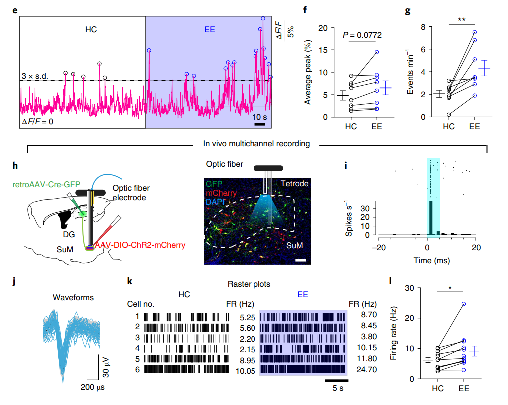
2022年5月6日,美国北卡罗来纳大学教堂山分校(University of North Carolina at Chapel Hill)宋娟课题组博士后李亚东、罗艳佳等人在Nature Neuroscience上发表了题“Hypothalamic modulation of adult hippocampal neurogenesis in mice confers activity-dependent regulation of memory and anxiety-like behavior”的最新研究,揭示了下丘脑后部核团乳头上核(SuM)调控成年海马神经发生,促进记忆提取和对抗焦虑的新机制。

ARTICLES.png

该项工作的研究人员,使用光纤记录技术证实下丘脑后部核团SuM-投射到海马齿状回DG神经元在新环境中表现出更高的活性和放电频率。

新环境中的表现.png

新环境中表现出更高的活性和放电频率.png

西安交大法医学院研究工作.jpg

2022年6月22日,西安交通大学法医学院陈腾教授、官方霖教授团队等在Molecular Psychiatry期刊上发表“Medial prefrontal cortex Notch1 signalling mediates methamphetamine-induced psychosis via Hes1-dependent suppression of GABAB1 receptor expression”的研究工作。这项研究揭示了mPFC神经元Notch1信号通路在调控MIP中的重要作用,并提出了Notch1-Hes1-GABAB1途径调控MIP的新机制。

调控MIP的新机制.png

为了验证在METH诱导的运动缺陷中,mPFC神经元活性是否与Notch1信号有关,课题组使用shRNA下调了mPFC神经元NICD表达水平,并使用光纤记录技术同步记录mPFC神经元的钙信号:结果显示第1天急性METH给药后钙信号显著下降,而在第23天给药后其钙信号显著下降后短时间内又恢复正常,同时与给药前信号相比显著降低。而当给予生理盐水,急性期及激发期不同组信号均未见明显变化。

给药前信号相比显著降低.png

给药前信号相比显著降低.png


助力研究成果发表.jpg

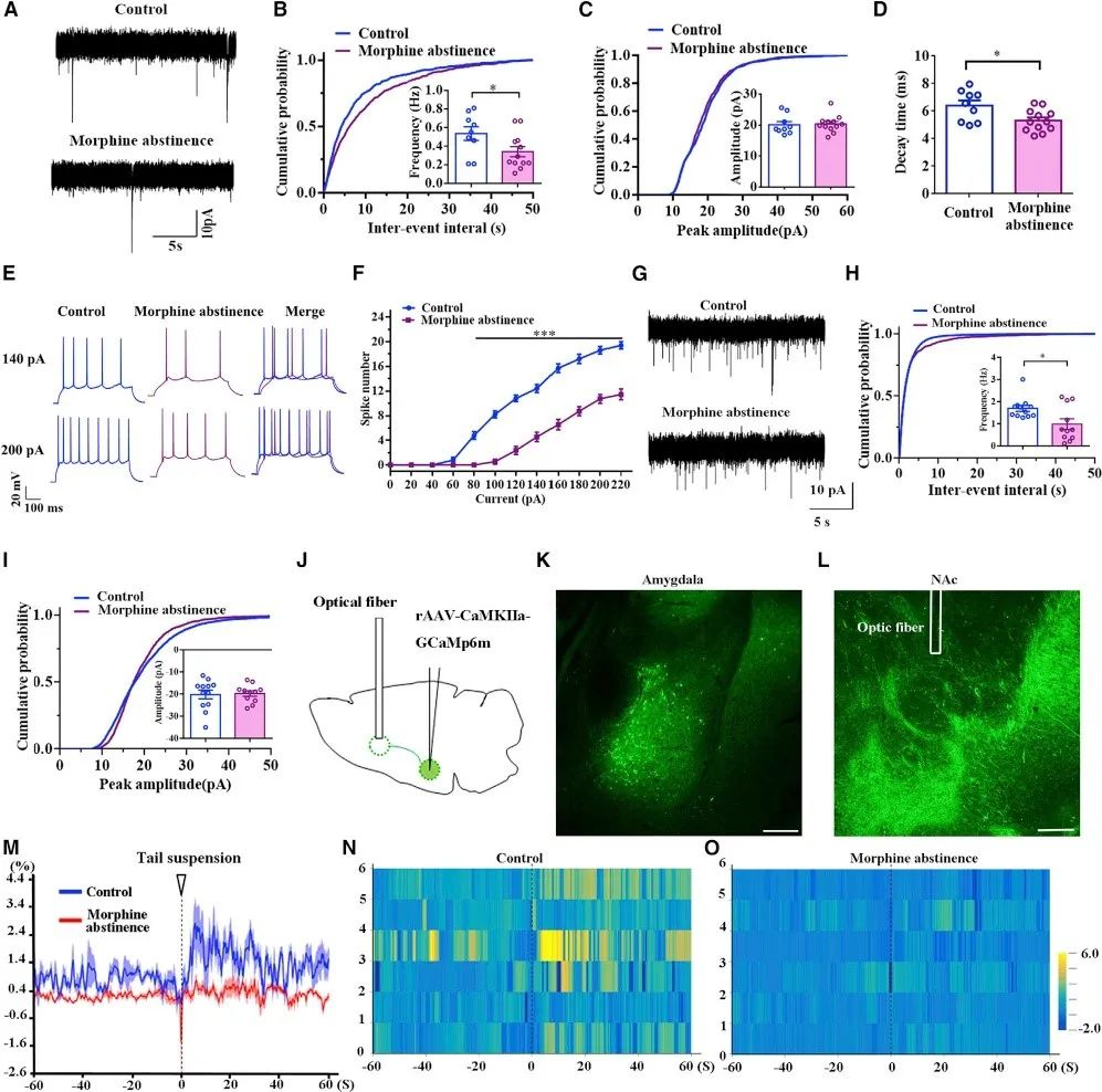
2021年11月2日,来自于中国科学院,同济大学医学院,浙江中医药大学的研究团队在Cell Reports上发表了题为“Amygdalar k-opioid receptor-dependent upregulating glutamate transporter 1 mediates depressive-like behaviors of opioid abstinence”的工作,揭示了KORs从杏仁核到NAc的投射关系,以及如何介导吗啡药物戒断诱导的抑郁行为及其相关分子机制。

如何介导吗啡药物戒断诱导的抑郁行为.png

在该项研究工作中,使用光纤记录方法检测BLA-NAc神经元投射的活性,发现吗啡戒断后悬尾测试小鼠的信号迅速下降,表明吗啡戒断降低杏仁核到NAc的兴奋性突触传递。

兴奋性突触传递.png

必威官方首页官网betwayBetWay88体育平台 已形成完整的产品供应体系,同时自主开发的光纤记录软件持续升级迭代,不断满足市场多样化的需求。不论是现在,还是未来,必威官方首页官网betway一直以创新为驱动力,满足您的实验所需。

相关产品推荐

Baidu
map