我们非常重视您的个人隐私,当您访问我们的网站时,请同意使用的所有cookie。有关个人数据处理的更多信息可访问《隐私政策》

售前电话:400- 966- 9516 售后电话:0755-86111281

揭示血流速度对纳米药物在实体瘤内蓄积和渗透的影响

分享:

行业资讯
  • 2023-08-31

  • 来源:RWD

  • 浏览量:7407

已有研究表明,纳米药物能够改善传统化疗药物的药代动力学和生物分布,有助于增强肿瘤靶向性,降低肿瘤杀伤药物的生物毒性和副作用。然而,纳米药物是如何进入肿瘤组织并在肿瘤组织中蓄积的,目前尚不清楚。

虽然目前已有大量纳米药物被FDA批准用于治疗恶性肿瘤,但只有少数药物表现出令人满意的临床疗效,让人惊讶的是,相关研究发现,全身给药后达到实体瘤内的药物比例不到1%。因此,增加纳米药物在肿瘤内的蓄积和渗透对于提高纳米药物的疗效或降低毒副作用至关重要。

高渗透长滞留效应(enhanced permeability and retention effect,EPR)被认为是纳米药物靶向实体瘤的中心法则,该法则解释了一些大分子药物或一定大小的颗粒(如脂质体、胶束和纳米颗粒等)能够穿透和积聚在肿瘤组织中的现象。

然而遗憾的是,虽然EPR效应已在啮齿类动物中得到验证,但根据EPR效应设计的纳米载体却几乎没有治疗效果,这显著限制了它的临床转化。因此,需要更基础、更精细化的研究来阐明纳米药物进入实体瘤的根源。

2023年5月4日,浙江大学游剑/罗利华团队在Nano Today期刊上发表题为The Effect of Blood Velocity in Solid Tumor on Intratumorally Accumulation and Penetration of Nanocarriers and Drugs研究论文,在该研究中,作者首次通过改变肿瘤内凝血环境(intratumoral coagulation environment, ICE)构建了几个不同血流速度的裸鼠实体瘤模型。当ICE具有抗凝特性时,肿瘤血管内血流速度的增加有助于纳米载体渗透到肿瘤内部的间隙,反之则导致纳米载体在肿瘤血管内的蓄积。并且研究结果还表明,上述两种情况均会导致肿瘤内药物浓度明显升高,这可能有利于肿瘤靶向治疗的多样化。

揭示血流速度对纳米药物在实体瘤内蓄积和渗透的影响

由于肿瘤的异质性,无论是在不同类型恶性肿瘤中,还是在同一肿瘤内不同的位置,其血流速度都存在显著差异。

研究发现血流速度与内皮细胞摄取能力呈负相关,内皮靶向药物可降低血流速度对其摄入的影响。然而,在全身给药后,肿瘤内不同血流速度是否会影响纳米载体在肿瘤区域的蓄积,目前尚缺乏研究。

为此,作者通过改变ICE来构建不同血流速度的动物模型,以研究肿瘤血管内血流速度对纳米药物在肿瘤内的蓄积和渗透的影响。

在皮下接种LLC细胞(一种小鼠肺癌细胞系)的裸鼠荷瘤模型中,作者观察到瘤内注射抗凝剂阿司匹林后瘤内血管血流速度明显加快,瘤内注射促凝剂血凝酶后瘤内血管血流速度明显减慢(为了评估动物瘤内血流变化情况,该研究用到了必威官方首页官网betway公司生产的激光散斑血流成像系统)。裸鼠肿瘤血管的初始血流灌注量为90~100 PU,在分别给予阿司匹林和血凝酶后,血流灌注量分别增加至140~150 PU或降低至50 PU左右。

此外,许多小的直线血管和螺旋血管在使用阿司匹林后比初始状态更加突出,表明其血流速度增加;同时,在给予血凝酶后,流过肿瘤的血管内血流信号消失,提示血管内可能存在血液凝固和滞留。这些结果表明,作者通过改变ICE成功构建了不同血流速度的肿瘤模型。

揭示血流速度对纳米药物在实体瘤内蓄积和渗透的影响

图1. 调控ICE导致LLC荷瘤裸鼠肿瘤内血流灌注改变

(图中数据由必威官方首页官网betway激光散斑成像系统获得)

随后,作者进一步探讨了改变肿瘤内血流速度对纳米药物在肿瘤内的蓄积和渗透的影响,利用上述裸鼠荷瘤模型,作者首先探讨了血流速度对DID荧光探针标记的纳米脂质体(DID-Nanoliposome, D-NL)在肿瘤内的蓄积和渗透的影响。

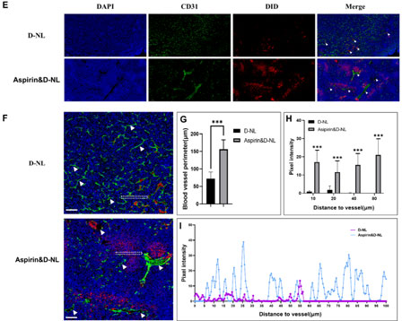
在通过尾静脉注射给予D-NL后,在肿瘤内注射阿司匹林会导致D-NL在肿瘤中的荧光强度显著低于对照组,作者推测肿瘤内血流速度的增加可能导致大量 D-NL 通过肿瘤内的血管流出,从而降低肿瘤内D-NL的蓄积,表明上调血流速度降低了D-NL在肿瘤血管中的滞留。

有趣的是,通过测量D-NL到血管的距离并进行定量,作者发现上调血流速度会增加D-NL从肿瘤血管到肿瘤细胞的渗透。同时,大量血液的流入和流出使得肿瘤血管从闭合变为扩张,进一步损害了肿瘤内血管的完整性,可能增加了D-NL的EPR渗透效应。

随后,作者探讨了促凝剂对D-NL在肿瘤内蓄积和渗透的作用。结果显示,瘤内注射血凝酶会显著增加D-NL在肿瘤内的荧光强度,表明肿瘤内血流速度的降低加剧了D-NL在肿瘤血管中的滞留,促进了纳米颗粒在肿瘤内的蓄积。

揭示血流速度对纳米药物在实体瘤内蓄积和渗透的影响

图2. 瘤内注射阿司匹林导致D-NL在肿瘤血管中的滞留减少,向肿瘤细胞的渗透增加

此外,考虑到纳米脂质体与其他纳米载体相比具有更好的生物相容性和更高的生物利用度,因此作者还选择了另一种相对较硬的脂质载体并加载了抗肿瘤药物(docetaxel nanoemulsion, DTX-NE; 紫杉醇纳米乳)来进一步验证上述结果。

与D-NL相似,瘤内血流速度升高导致肿瘤内D-DTX-NE (DID/DIR标记的DTX-NE)的荧光强度显著降低,而瘤内血流速度降低则会造成肿瘤内D-DTX-NE的荧光强度明显升高。

并且,作者还意外发现,无论肿瘤内血流速度上调还是下调,肿瘤内药物(DTX)的含量都显著增加。对于血流速度上调后肿瘤内药物蓄积增加,作者推测可能是由于血流加快导致药物进入肿瘤内血管的频率增加以及肿瘤内血管扩张导致药物的渗透性增加所致。

揭示血流速度对纳米药物在实体瘤内蓄积和渗透的影响

图3. 肿瘤内血流速度上调或下调导致肿瘤内药物(DTX)含量升高

综上,该研究通过调控ICE构建了几种具有不同瘤内血流速度的动物模型,并证明了不同的血流速度可以显著影响纳米载体和药物在肿瘤内的蓄积和渗透。

其中,增加血流速度可以减少纳米载体在肿瘤内的滞留,但增加了纳米载体和药物的渗透,促进药物在肿瘤组织中的蓄积;而限制肿瘤内血流速度则导致纳米载体和药物在肿瘤血管内大量滞留,从而增加了肿瘤内药物的含量。

该研究结果表明,改变血流速度在提高纳米药物肿瘤靶向效率方面具有不同的优势,这可能为肿瘤靶向纳米载体的设计和纳米药物的临床转化提供新的见解和思考。

研究方法亮点

这项工作作者揭示了肿瘤内血流速度对纳米药物在实体瘤内蓄积和渗透的影响。

研究用到了动物手术造模、肿瘤微循环激光散斑血流成像分析、动物活体荧光成像以及免疫组化等实验技术。必威官方首页官网betway深耕生命科学研究领域21年,一直致力于为客户提供可信赖的解决方案和服务。

截止目前,必威官方首页官网betway产品及服务覆盖海内外100多个国家和地区,客户涵盖全球700+医院,1000+科研院所,6000+高等院校,已助力全球科研人员发表SCI文章14500+,获得行业广泛认可。

揭示血流速度对纳米药物在实体瘤内蓄积和渗透的影响

必威官方首页官网betwayRFSLI ZW激光散斑血流成像系统

游剑教授及罗利华特聘研究员为本研究的通讯作者。

游剑教授目前进行复杂制剂转化项目,包括新型复杂注射剂开发、新型长效制剂开发,该团队目前正在招聘相关人才。

团队招聘

揭示血流速度对纳米药物在实体瘤内蓄积和渗透的影响

游剑   教授、博士生导师

导师背景:入选国家“万人计划”、科技部“科技创新领军人才”。

研究领域:药物制剂工程、药物高端制剂、药物临床转化。

揭示血流速度对纳米药物在实体瘤内蓄积和渗透的影响

简历投递及邮件咨询:

583102098@qq.com

工作地址:浙江省金华市婺城区秋滨街道夹溪路1678号程华科技园3号楼浙江大学金华研究院转化药学创制中心。


Baidu
map